Gruppo di giovani turisti sorridenti davanti a edifici storici a Roma in una bella giornata di sole.

BARBURINI BUS

Uno sposo e una sposa si tengono per mano durante il matrimonio all'aperto, con una chiesa di pietra in background e un arco di fiori bianchi sopra di loro.
Una scuola con un autobus giallo di fronte e due bambini che vanno a scuola con zaini colorati.

Data

Agosto 2025

Ruolo

UX/UI Designer

Obiettivo

Ottimizzare l'esperienza utente e aumentare le richieste di preventivo online per riflettere la professionalità dell'azienda.


Strumenti utilizzati

Figma

Contesto

Barburini è un'affermata azienda nel settore del trasporto di persone, con numerosi anni di esperienza. Offre una vasta gamma di servizi, dai tour nazionali e internazionali al trasporto scolastico e per eventi, distinguendosi per la capacità di rispondere a diverse esigenze del cliente con soluzioni affidabili e personalizzate.

Ho identificato che l'attuale sito web di Barburini è obsoleto, presenta una navigazione complessa e non riflette la professionalità del brand. La scarsa usabilità e la mancanza di un percorso utente chiaro portavano a un basso tasso di conversione delle richieste di preventivo e limitavano la crescita online dell'azienda


Il problema

homepage vecchio sito

Homepage Barburini Bus

pagina servizi vecchio sito

I servizi offerti

Obiettivi del progetto

pagina chi siamo vecchio sito

Pagina società (storia dell’azienda)

pagina contatti vecchio sito

Pagina per contattare la ditta

Ammodernare l’attuale sito e far sì che rispecchi la professionalità di cui Barburini si distingue, mettendo in risalto la varietà dei servizi che propone e l’attenzione meticolosa al cliente. Inoltre, l’interesse è quello di aumentare la visibilità e aumentare le richieste di preventivo. 


Analisi dei competitor

Ho condotto un'analisi approfondita dei principali competitor nella zona di Gemona del Friuli, concentrandomi in particolare su Autonoleggi Tiepolo S.R.L., l'unico vero concorrente diretto. L'obiettivo era identificare le loro strategie digitali, i punti di forza e le aree in cui Barburini poteva migliorare o distinguersi.

Sito web di autonoleggi Tiepolo S.R.L., che offre servizi di noleggio bus e veicoli per vacanze, con dettagli di contatto e pulsante per prenotare un bus a noleggio.

Screenshot homepage Autonoleggi Tiepolo

Possiamo notare subito una call to action per prenotare un bus, invitando l’utente a cliccare per prendere i primi contatti

Nella pagina “Cosa facciamo” si mette in evidenza la possibilità di un servizio con conducente 24 ore su 24

pagina competitor conducente 24 ore

Screenshot pagina “Cosa facciamo” Autonoleggi Tiepolo

Social Listening

Metodologia di ricerca

Ho condotto un'analisi della ricerca qualitativa online basandomi sulle recensioni di Google Maps e altre piattaforme per comprendere le aspettative e i pain points dei potenziali clienti.

recensione 2
recensione 1
recensione 3

Insights

Da questa analisi, ho identificato tre temi ricorrenti e cruciali per i clienti: puntualità, cordialità e pulizia dei mezzi. Questi sono diventati i pilastri su cui ho basato l'intera riprogettazione, per fare in modo che il nuovo sito non solo fosse funzionale, ma anche rassicurante e professionale.

Questi insight mi hanno guidato nella creazione della mia user persona: Sofia Ricci

Una donna con capelli riccioli vestita in giacca grigia e camicia chiara, sorridente, che guarda verso l'obiettivo, con uno sfondo arancione.

User Flows e Architettura dell'Informazione (IA)

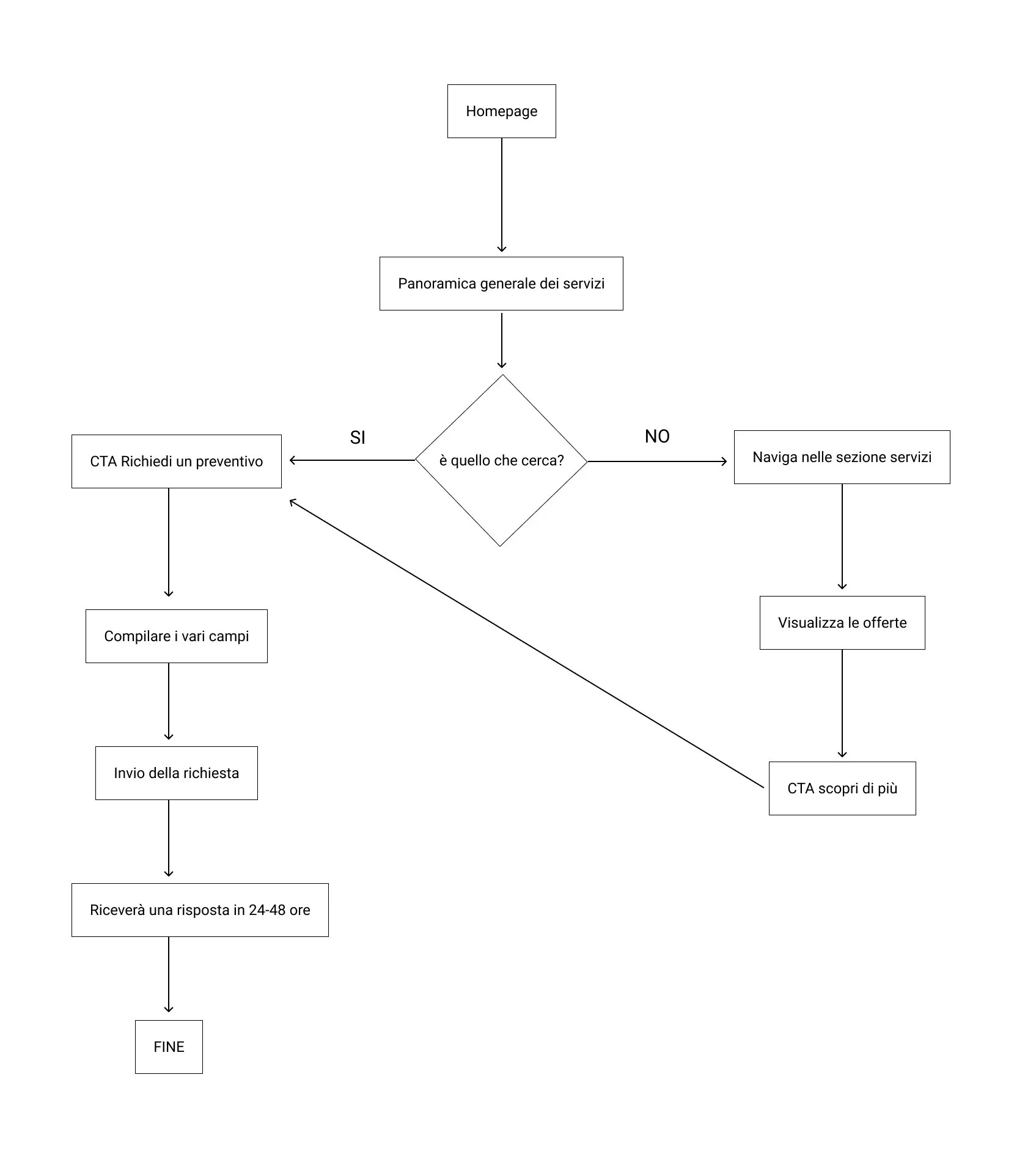
User Flows: Per garantire un'esperienza utente fluida e mirata alla conversione, ho definito i principali user flow. Il diagramma mostra come l'utente viene guidato in modo intuitivo dalla homepage alla compilazione e all'invio della richiesta di preventivo, assicurando un percorso chiaro e senza ostacoli.


Rappresentazione dell’user flow

Information Architecture: Ho riorganizzato i contenuti per creare un'architettura dell'informazione logica e intuitiva, raggruppando i servizi in categorie chiare per rendere più intuitiva la scoperta.

information architecture (ia) barburini

Ideazione e wireframing

Low-Fidelity Wireframes: Ho tradotto gli insight in bozze e wireframe a bassa fedeltà, concentrandomi sulla disposizione degli elementi chiave e sulla gerarchia visiva.

Schizzo di un'interfaccia utente con una barra di navigazione, un pulsante con scritto 'CTA' al centro e tre icone di immagini sotto.

Sketch della homepage

Schizzo di una pagina web con intestazione "nav bar" e titolo "LA NOSTRA STORIA", includendo un disegno di una grande immagine e vari righi di testo merci.

Pagina inerente alla storia dell’azienda

Progetto di una pagina con intestazione 'nav bar', titolo 'I NOSTRI MEZZI', alcune bozze di elementi grafici e testo in varie linee.

Sezione dedicata ai mezzi aziendali

Bozza di un'interfaccia utente con etichette 'nav bar', 'NCC', e un pulsante con scritto 'CTA'.

Pagina noleggio con conducente

Pagina web disegnata a mano con intestazione 'nav bar', titolo 'CONTATTACI', un grande spazio centrale e un pulsante maneggiato con la scritta 'CTA'.

Sezione contatti

High-Fidelity Wireframes: dopo aver trasformato i wireframe a bassa fedeltà in uno strumento più adeguato ai testi di prototipazione, con un gruppo ristretto di utenti, mi sono reso conto che andava ripensato il modo in cui ci si approccia al sito. Di seguito possiamo vedere come ho tramutato le bozze iniziali in un prototipo da testare.

wireframe home hifi
wireframe ncc hifi
wireframe storia hifi
wireframe contatti hifi
wireframe flotta hifi

Design System: dopo aver iterato diverse volte il design del sito, sono riuscito a creare un design system che mi ha permesso di agevolare il flusso di lavoro, di seguito ci sono alcuni componenti chiave per la realizzazione del mockup finale:

font testo del corpo

Roboto Regular è il font utilizzato per il corpo del testo

font titoli

Montserrat Bold è il font utilizzato per i titoli

Palette colori utilizzata per la realizzazione del sito

Form per la richiesta di preventivo

form contatti

Form contatti

Le soluzioni di Design: Mock-up finali

Integrando i feedback degli utenti e le migliori pratiche UX/UI, ho sviluppato i mock-up finali. Ogni schermata è stata progettata per riflettere la professionalità di Barburini, migliorare l'usabilità e guidare gli utenti verso la conversione.


mockup finale homepage

Pagina "Chi Siamo": La narrazione dell'azienda è stata potenziata con un linguaggio più coinvolgente e l'introduzione dei "pilastri" (Qualità, Comfort, Sicurezza, Libertà), supportati da icone, per comunicare i valori fondamentali in modo rapido ed efficace.


mockup finale servizi

Pagina di Dettaglio Servizio: Una pagina dedicata a ciascun servizio, con una hero image specifica, dettagli approfonditi, i quattro pilastri di Barburini e una chiara call-to-action per il preventivo, per convertire l'interesse in azione.


mockup finale pagina contatti
Preventivo personalizzato

Homepage: Completamente ridisegnata per essere accogliente e informativa, presenta una hero section d'impatto con un'immagine rappresentativa e CTA chiari. Sotto, quattro blocchi visivi evidenziano i servizi principali, invitando l'utente alla scoperta e alla richiesta di preventivo.


mockup final chi siamo

Pagina "Servizi": Ho implementato un layout a griglia (3 colonne su desktop) per presentare in modo chiaro e intuitivo l'ampia gamma di servizi offerti. Ogni servizio è un blocco cliccabile con un titolo, una breve descrizione e una CTA "Scopri di più", gestendo efficacemente l'eterogeneità dell'offerta Barburini. Un'ulteriore CTA finale permette di richiedere preventivi personalizzati.


mockup finale noleggio con conducente

Pagina "Contatti": Riprogettata per massima chiarezza e accessibilità. La pagina è suddivisa in una griglia a due colonne che separa un form di contatto intuitivo dai recapiti diretti (telefono, email) e una mappa interattiva per facilitare la localizzazione.


Modulo di Richiesta Preventivo & Schermata di Conferma: Un processo guidato, conciso e user-friendly per richiedere un preventivo, concludendosi con una chiara schermata di conferma che rassicura l'utente dell'avvenuta ricezione della richiesta.


richiesta inviata

Risultato finale del progetto Barburini

Possibili sviluppi

Metriche ipotetiche: essendo un progetto non andato live, non ho dei dati da dimostrare. Tuttavia la semplificazione del form di contatto e la maggiore visibilità dei servizi dovrebbero portare a un incremento delle richieste di preventivo di almeno il 30%.

Iterazioni future: Un'area di sviluppo futuro potrebbe includere una sezione dedicata alla flotta aziendale. Questo permetterebbe a una nicchia di utenti, interessati ai dettagli tecnici e alle specifiche dei veicoli, di esplorare in profondità i mezzi disponibili e come questi supportano ogni servizio. Per la sua implementazione, sarebbe fondamentale una collaborazione stretta con il cliente per definire le informazioni chiave e il valore aggiunto per l'utente.

Conclusioni

Riprogettare un sito da una base obsoleta è stata una sfida stimolante. Questo progetto mi ha insegnato l'importanza di bilanciare la modernizzazione dell'interfaccia con la necessità di comunicare in modo chiaro e coerente i valori e l'ampia offerta di servizi di un'azienda. Ho affinato la mia capacità di sintetizzare informazioni complesse per un pubblico vasto e di tradurre l'identità di un brand in un'esperienza digitale coinvolgente e funzionale.

Il progetto Barburini rappresenta un esempio concreto di come un'attenta riprogettazione UX/UI possa trasformare un sito obsoleto in uno strumento efficace per il business. Partendo dall'analisi del sito esistente e dagli insight degli utenti, ho applicato i principi del design centrato sull'utente per creare un'esperienza digitale che non solo riflette i valori di professionalità e cura del cliente di Barburini, ma è anche orientata a migliorare le metriche chiave di conversione. Questo percorso mi ha permesso di consolidare le mie competenze nella creazione di soluzioni di design che generano valore tangibile.